Pultec Eqp 1a Schematic

Sound Skulptor Eqp501 Passive Equalizer For The 500 Lunchbox Kit Effects Eqp501

Pultec Eqp1a Equalizer Pro Audio Equipment Diy Diy Vintage Pultec Pulse Technologies Eqp1a Program Equalizer

Pultec Eqp 1a Archives Dan Alexander Audio

Recording Equipment Schematics

Index Of Audio Products Professional Audio P Pultec Eq

Rca Receiving Tube Manual 1964 Edition Engineering Radio
Neve 1081 & 1080 Channel Strip Full Manual ;.

Pultec eqp 1a schematic. Q Up Arts California Keys October 15,. The original schematic Pultec EQP-1A. 50+ videos Play all Mix - Pultec EQP-1A Clone - Passive Tube Equalizer DIY Kit PCB - Mic & Mod YouTube SSL Bus Compressor Clone - GSSL DIY Kit PCB - Mic & Mod - Duration:.
By DA Audio | Jun 11, 18. EQP-1A stereo equalizer pdf manual download. Pultec Model EQP-1A Program Equalizer (Schematics and Manual) Revox.
600 ohms, matching, transformer input. Pultec eqp-1a ebay pultec eqp-1a for sale pultec eqp-1a kit pultec eqp-1a manual pultec eqp-1a plugin pultec eqp-1a program equalizer pultec eqp-1a schematic pultec eqp1a eq MIX ONLINE Product of the Week:. It's actually a pretty fair question to those with experience with both EQ's.
IZotope RX 8 September 10,. 6.3 V CT@ 1.5 A. I like a Pultec EQP-1a here, to boost at Hz, and Attenuate at kHz.
Trio de Pultec from scratch Pt.1 – The EQP-1LL. Pultec eqp-1a ebay pultec eqp-1a for sale pultec eqp-1a kit pultec eqp-1a manual pultec eqp-1a plugin pultec eqp-1a program equalizer pultec eqp-1a schematic pultec eqp1a eq. In reality, the filters actually alter adjacent frequencies, but the naturally interactive resonant dip has an amazing boosting and tightening effect — especially on bass guitar and kick drums.
Product of the Week:. The design supports the finest cap. RecPro Audio will build it for you:.
These are not “Pultec-style EQs”. Completely assembled RPA EQP-1a kit, hand-wired by Ron (cayocosta), point-to-point, tested, ready to use. Pultec EQP-1A Legacy EQ Plug-In.
Previous Next Your recordings deserve the magic only a Pultec can deliver. Pultec amplifier EQ schematic Created Date:. Both the boost at Hz, and the attenuation at kHz should not affect the essence of the.
Built from the original Pulse Technologies Pultec schematic with the layout. With the Pultec EQH-2 Program Equalizer in your rack, you'll be able to wield considerable sonic control without your material sounding overly processed. It supports all EQP-1A Frequencies and the Frequencies of the G-PEQ as-well.
Check out our new YouTube video channel!. Pultec has created some other incredible pieces of gear over the years, including a handful of EQ designs such as the EQP-1A3 and EQH-2 , high and low pass filters, small mixers and preamps. The overall application is very similar to the Pultec EQP-1A;.
Need a Completely Assembled and Ready to Use Pultec EQ?. A 150 mH inductor tapped at 150//68/47/33/27 mH 18/12/11/9/8/7 ohms. Pultec Style Tube Equalizer The EQP-WA is a re-creation of the most renowned tube Equalizer in studio history, the "Pultec EQP-1A".
Recent correction includes potentiometer values. Pultec eqp-1a for sale pultec eqp-1a kit pultec eqp-1a manual pultec eqp-1a plugin pultec eqp-1a program equalizer pultec eqp-1a schematic pultec eqp1a eq Post navigation. Mic & Mod 32,421 views.
API 325 Line Amp Schematic. Schematic 1122 Audio Note M10 Pre Amp 7.6H. By DA Audio | Jan , 18.
The overall application is very similar to the Pultec EQP-1A;. Plus it allows one to boost and cut at different frequencies, which the Pultec does not offer. Pultec MEQ-5 Passive EQ Plug-In.
Gain is factory set for unity but additional gain is available by a rear mounted feedback adjustment trimpot. Thanks to Chris Jenrick for sharing the "real" filter schematics for reference. The Interview took place on April 17th and 18th, ….
Email for a Quote. Modeled after the original Pultec schematic and utilizing point to point architecture via La-2a style prototype boards. But with its fully discrete circuitry and top-drawer components such as CineMag transformers and premium tubes, it also nails those elusive euphonic sonics that make your recordings come alive.
Featuring legacy versions of UA’s flagship 1176 and Teletronix LA-2A compressors and the Pultec EQP-1A and Pultec Pro equalizers, the Analog Classics bundle also features the popular RealVerb Pro and CS-1 channel strip. Pultec EQP-1A Tube EQ Full Manual including all schematics and BOTH ORIGINAL PASSIVE FILTER SECTIONS (early and later)!!. Pultec EQP-1A Passive EQ Plug-In.
View all Warm Audio products:. Warm Audio stays true to original discrete schematics and does this without cheapening components such as our continued use of world class Reichenbach/CineMag transformers. Pure Plate Reverb Plug-In.
Pultec spec'd the EQH-2 with the same Class A stage as the MEQ-5 EQ, which gave it a sound many Sweetwater engineers consider to be more transparent than that of the EQP-1A. CineMag input and output transformers - Made in U.S.A. About RecPro Audio's Pultec EQP-1a EQs and Kits :.
Tested with Drip EPQ1A (Choose threaded grommet type 9325E). List of key components used in the replica:. PULTEC EQP-1A STEREO EQUALIZER.
I've opened up various units and have more. This is about as close as you can get to a real vintage Pultec EQP-1a. Electrostatic screen 250-0-250 at 60 mA.
Not a tutorial or blog. B ack in 04, I built my own Universal Audio Teletronix La-2a compressor and Pulse Techniques EQP-1a program equalizer for use in my studio here in Southwest Florida. EQ input (Triad HS-56) 1CT:1:.
Advanced Audio - Homepage. The amplifier restores the insertion loss of the equalizing network, thus providing a no loss, no gain unit. 19th November 12 #6.
Note that the transformer data are guesswork and dc-resistances. MP3 Rhythm Tracks | MP3 Clips Pultec EQP-1a DIY Notes:. Not only does the look and feel of the EQP-WA match the classic Pultec units, but the sonic quality has been carefully considered by using top-end components such as CineMag transformers and premium tubes.
The PE 1C low end section combines two separate passive EQ filters with slightly different cut/boost frequencies. Neve 1066 Full Manual ;. 50/60 Hz Larger than original but still fits on chassis with minor modification.
Pultec EQP-1A Equalizer Schematic Pultec EQP-1A. Revox 7 Tape Machine Schematics:. FEATURED PRODUCTS EQP-1S EQM-1S EQM-1A3 EQP-500x.
1 x ECC, tube from JJ Electronic company, used in block of output line amp. This is a Pultec EQP-1a program equalizer kit by RecPro Audio. 6.3-5-0 V @ 1.0 A for rectifier and pilot light.
It supports sweet sounding RM or EF inductors and it has a row to use original EQP-1A inductors as-well. Pultec EQP-1A amplifier schematic Author:. PCB This is about as close as you can get to a real vintage Pultec EQP-1a.
Replica of PULTEC EQP-1A - 3670 PLN ( around 870 EUR) Replica of UREI 1176LN rev.A (blue stripe) - 3160 PLN ( around 750 EUR) Replica of UREI 1176LN rev.D (black face) - 3160 PLN ( around 750 EUR) Replica of Urei 1176LN rev.G (black face) - 2900 PLN ( around 685 EUR) Replica of 1176-SA (stereo adapter for 1176) - 100 PLN (around 24 EUR). This PULTEC EQ P-1A passive stereo clone has Neumann output drives and St. This filter PCB works well together with the Classi PEQ OPA based Gainstage or a G-Pultec tube based power supply as well.
But with the kit they’ll be on the same level of detail as for the LA plus the parts will already be included as well. RCA BC-7A Dual Channel Console. Schematic for an Pultec PEQ1A type EQ This is a piece of reverse-engeineering I did because at the time nobody seemed to have access to the schematics.
Studer A807 MKII Schematics and Drawings Studer Model 27 Schematics and Drawings. Neve 1073, Channel Strip Full Manual with ALL schematics (some re-drawn schematics for clarity) ;. A Pultec EQP-1a as a final EQ can round off treble and bass.
This unit will not have as precise control due to the lack of inductors;. Warm Audio’s professional gear offers unrivaled quality that won’t break the bank!. Pultec EQP-1A Schematic Pultec EQP-1A Equalizer Schematic.
So that will definitely make it a lot easier. Previous Post FEEL HP00 Hybrid FET Headphone Amplifier Next Post Professional Audio Transfers & Conversions. 1 x 3603, input transformer from Sowter, is copy transformer HS-56.
Pultec eqp1a equalizer pro audio gyraf diy stereo eq eqp 1a clone for recording studio fancy a kmr news the pcb layout schematic reel analog weekend pulteq arash pandi finished with manley Pultec Eqp1a Equalizer Pro Audio Equipment Diy Vintage Pulse Technologies Program Pultec Eqp1a Equalizer Pro Audio Equipment Diy Vintage Pulse Technologies Program Gyraf Audio… Read More ». 7.6H Inductor for Audio Note m10 Pre Amp Mumetal can with colour coded leads. Pultec EQP-1A Stereo Equalizer.
SSL® E Series Channel Strip Plug-In. These are PULTEC EQs!. Over the years there were several variations of the original PulTec equaliser.
Pultec manual schematic Keywords:. API 440 Fader Connections. Recent Posts by Dan.
7/3/1999 3:13:21 PM. The MANLEY PULTEC EQP-1A, available in both single and 2-channel versions, uses 1 x 12AX7WA and 1 x 6414 (or 5965) in our ALL-TUBE single-ended line amplifier for the gain make-up and extra-beefy sound;. Lives for gear.
The first Pulse Technologies EQ was launched in 1951. I've used various tube based EQP1 models since the 1980's. Pultec-Pro Legacy EQ Plug-In.
Mumetal can with colour coded leads. The Pultec EQP-1A’s signature effect, unintended by its designers, is its ability to seemingly boost and cut the same frequency simultaneously. 9325 Pultec EQP-1A EQ Inductor.
Pulse Techniques manufactures the complete Pultec line of professional audio equalizers to the original design specifications. 150 +17 dBu. August 19, 15 admin Leave a comment.
I subsequently published all the research material I had gathered for both pieces, including wiring layouts I'd created myself to aid in their assembly. But it will cost a heck of a lot less (likely $250 of parts verses $800 to build a Pultec). A Brief History of the Pultec Company By Mark Williams Reviewed with Small Additions by Eugene Shenk This is based upon an interview with Eugene Shenk, one of the two co-founders and owners of Pultec, a producer of professional audio studio equipment from 1953 until 1981.
Sony ECM-56F Spec Sheet. The original Pultec EQP1A was the result of company founders Eugene Shenk and Ollie Summerland developing a 1940s passive filter design they'd licensed from Western Electric, one of the founding fathers of professional audio. 1 x ECCS, tube from JJ Electronic company, used in block of output line amp.
Plus it allows one to boost and cut at different frequencies, which the Pultec does not offer. Mains transformer for 1 or 2 units. Schematics, transformer and inductor datasheets, manual documentation included Email and/or telephone tech support.
This unit will not have as precise control due to the lack of inductors;. And utilizing best practices regarding lead dress and component placement. Pultec HLF-3C Passive EQ Plug-In.
Welcome to Cayocosta's DIY Pro Audio site. This EQP-1 was based on filter circuits licensed from Western Electric and sounded great, but suffered the gain insertion losses typical of any passive filter, so theyupgraded their original unit to the EQP-1A, which followed the EQ section with a gain makeup stage. By DA Audio | Jun 29, 18.
Tube Equalizer based on the classic “Pultec” EQP-1A;. Here you can find schematics, wiring layouts, parts lists, chassis templates, photos and mp3 samples related to building your own classic recording studio equipment including the Pultec EQP-1a program equalizer, Teletronix La-2a compressor, MC76 (UREI 1176) limiter Kit, Fender Tweed Deluxe 5 amplifier and more. Features | Technical Specifications | Support.
I read the 2 topics but nothing is mentioned about pultech with api 25 installed. Just some pics i took for me to document the builds, i will post a few and try to describe a bit.I won’t go too much in details of explaining the technical stuff, this is mostly for studio nerds that are familiar with all that already. A Pultec-style 2U rackmount tube equalizer, the EQP-WA rocks the look and feel of the classic original that graced countless hits.
But it will cost a heck of a lot less (likely $250 of parts verses $800 to build a Pultec). The circuit of the Tube Program EQ (aka Pultec EQP-1A) is actually more simple than the LA but the instructions were only fairly basic so far. Built from the original Pulse Techniques Pultec schematic with the layout designed around modern replacement parts (filter caps and trannys);.
The Pultec Pro plug-in from Universal Audio is based on the pairing of a vintage EQP-1A and MEQ-5. The very first EQP-1 was housed in a 3U rackmounting chassis with a distinctive blue-grey front panel, and it offered simultaneous LF boost and attenuation at 30, 60, and 100 Hz (marked as cps or cycles per second, of course), plus HF boost at 3, 5, 8, 10, and 12 kHz. With the original Pultec out of production for decades and used examples demanding sky-high prices, the PE 1C is by far the easiest way to achieve this unique and coveted sound.
Your vocals will sound more analogue when you roll off the top end – I always do that at least slightly, sometimes a lot. SPL® Transient Designer Plug-In. RealVerb Pro Custom Room Modeler Plug-In.
A Few Words About "Duplicating" the Pultec EQ Point to Point vs. Parts cost is around $1265 USD. T are too many files to list them completely but are some:.
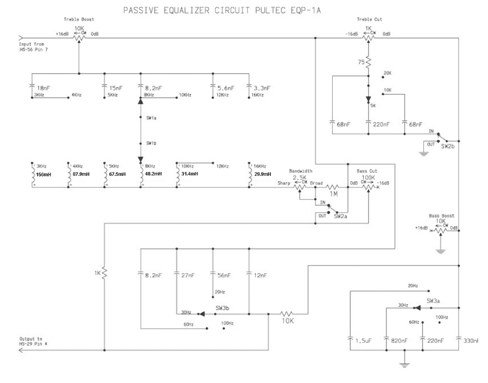
PULTEC MODEL EQP-1A PROGRAM EQUALIZER GENERAL The PULTEC model EQP-1A program equalizer consists of a passive equalizer, an amplifier and self contained power supply. AKG C12A Male Cannon 6 Pin to Limo 7 Pin Pin Out.

Pultec Combo Meq5 Eqp1a

Pultec Eqp 1a Equalizers And Kits Recpro Audio

Pultec Eqp 1a Schematic Reel Analog Audio Real Analog

Vintage Eq Ozone 9 Help Documentation

Poor Man S Pultec Eqp1 A Build Support Thread
Medias Audiofanzine Com Files Pultec Eqp1a Equalizer Pro Audio Equipment Diy Diy Vintage Pultec Pulse Technologies Eqp1a Program Equalizer Pdf

Pultec Eqp1a Equalizer Pro Audio Equipment Diy Diy Vintage Pultec Pulse Technologies Eqp1a Program Equalizer

Pultec Combo Meq5 Eqp1a

Pultec Eq Shootout With Sound Samples

Tube Tone Control Page 5 Diyaudio

Index Of Audio Products Professional Audio P Pultec Eq
Q Tbn 3aand9gcqvwm2fqfjxb4s8m3xgs3pkdckb6b Xjc9zty8yyngoahl7pzr Usqp Cau

Pultec Equalizer Schematic Directorgenerous

Eq1 Drip

Passive Eq Gssl Great 2 Buss Insert
Schematic Pultec Eqp1a Equalizer Dan Alexander Audio

The Legendary Pultec Eq

Layout Pultec Eqp 1a Program Equalizer

Pultec Eqp1a Equalizer Under Repository Circuits Next Gr

Recording Equipment Schematics

Teletronix La 2a Clone For Recording Studio

Pultec Eqp 1a Schematic Reel Analog Audio Real Analog

Sowter Vintage Audio Transformers

Advanced Audio Documents

Pultec Eqp 1a Schematic Reelanaloghifi

Aml Ezp 1a Pultec Kit Anyone Using It Page 2 Gearslutz

Schematic Pultec Eqp 1a Program Equalizer Active

Pultec Eqp1a Equalizer Pro Audio Equipment Diy Diy Vintage Pultec Pulse Technologies Eqp1a Program Equalizer

Classic Schematics

How Do I Arrange This Room For The Best Sound When I M Sitting At My Desk Audioengineering
Http Www Ianbell Ukfsn Org Eztubemixer Docs Eztubemixer 3bandpultec P3banddoc Pdf

Rca Receiving Tube Manual 1964 Edition Engineering Radio
Classic Schematics

Pultec Eqp 1a Schematic Reelanaloghifi

Schematic Pultec Eqp 1a Program Equalizer Passive
2

Pultec Eq Shootout With Sound Samples

Index Of Audio Products Professional Audio P Pultec Eq

Trio De Pultec From Scratch Pt 1 The Eqp 1ll El Illdigger
Diyindex

The Pcb Layout

Dave Library 9

My New Diy Pultec Eqp 1a Gearslutz
Http Www Vintagewindings Com Tech swag Pultec Facts Fiction Pdf

Pultec Eqp 1a Manual Pdf Download Manualslib
Multi Tapped Toroidal Inductor Questions Physics Forums

Index Of Audio Products Professional Audio P Pultec Eq

Stereo Pultec Eqp 1a Manley Laboratories Inc

Schematics Page 3 Preservation Sound

Class A Pultec

Equalizers Page 2 Preservation Sound

Pultec Equalizer Schematic

Pultec Eqp1a Equalizer Pro Audio Equipment Diy Diy Vintage Pultec Pulse Technologies Eqp1a Program Equalizer

The Pcb Layout

Sowter Vintage Audio Transformers

Tube Program Equalizer Complete Kit Analogvibes

Enhanced Pultec Eqp 1a Manley Laboratories Inc

Pulse Techniques Eqp 1a

Index Of Benmook Tech Documents Schematics 2 Schematics 1

Recording Equipment Schematics

Equalizer Circuit Page 3 Audio Circuits Next Gr

Equalizers Page 2 Preservation Sound

Diy Recording Equipment Blog

Recproaudio Pro Audio Equipment Diy Recording Gear Teletronix La 2a Pultec Eqp 1a Purple Audio Mc76 Tube Di

Index Of Benmook Tech Documents Schematics 2 Schematics 1

Equalizer Circuit Page 3 Audio Circuits Next Gr
Http Www Vintagewindings Com Tech swag Pultec Facts Fiction Pdf

Dave Library 9

Pultec Eqp 1a Schematic Reel Analog Audio Real Analog

Index Of Audio Products Professional Audio P Pultec Eq

Resources Dan Alexander Audio
Pultec Eqp 1a Old Hand Drawn Schematic Uk Vintage Radio Repair And Restoration Discussion Forum

The Pultec Mystique

Johnny Illdigger El Illdigger

The Legendary Pultec Eq

Cartec Eqp1a

Helios Pultec Tube Eq Rack Prototype

About Voltage And Amps Pultec 1a Pics

Pultec Eqp 1a Clone For Recording Studio

Pultec Eqp 1a Diy Tube Program Equalizer Analogvibes

Oscillator Circuits Waves Audio Electronics Design Circuit

Classic Schematics

Pultec Eqp 1a Schematic Reel Analog Audio Real Analog

Cartec Eqp1a

Pultec Style Eqp 1a Eqp1a Complete Filter Unit New

Schematics Page 3 Preservation Sound

We Love Analog Demystifying The Magic Of The Pultec Eq

Simple Tube Program Eq Project Preservation Sound

Diy Pro Audio Equipment Recproaudio Cayocosta Q A Studio Diy

Toontrack Legacy Of Rock Sdx Review Is This The Ultimate Drum Library Production Expert

Index Of Audio Products Professional Audio P Pultec Eq

Separating Tone Stack Across Multiple Gain Stages

Index Of Diy Pultec Eqp1a

Advanced Audio Pultec Eqp1a

Schematics Page 3 Preservation Sound